Actualites

Que contient le conseil incitatif "chauffez renouvelable" ?

Voici un aperçu des informations qui apparaissent dans notre rapport lors d'une prestation de ce genre.

En savoir plus

Qu'est-ce que le conseil incitatif chauffez renouvelable ?

En savoir plus

Que contient un CECB Plus ?

Voici un cas d'étude que nous avons souhaité partagé pour vous exposer notre travail.

En savoir plus

NOUVEAU Antenne au Locle

BA énergies se développe dans la ville du Locle et ouvre un bureau à Belllevue 25 pour être au plus proche de ses clients. Benoît ARNAUD est diplômé en génie thermique et énergies et actif dans cet...

En savoir plus

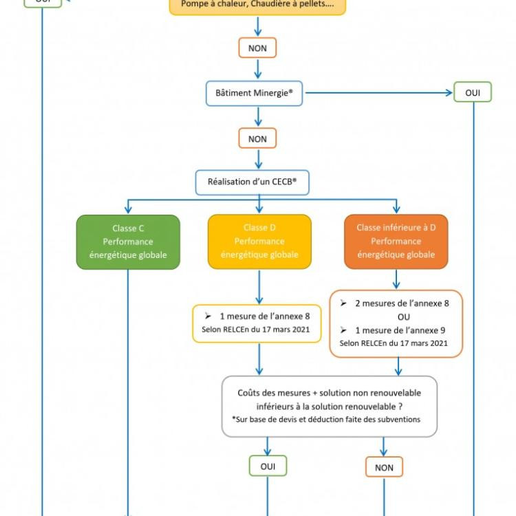
Les solutions pour remplacer sa chaudière à gaz ou à mazout

La loi sur l'énergie du canton de Neuchâtel en vigueur depuis le 1er mai 2021 implique un certain nombre de mesure lorsque l'on souhaite remplacer sa chaudière à gaz ou à mazout. En effet dans cert...

En savoir plus

« chauffez renouvelable »: se renseigner sans tarder sur le remplacement de votre chauffage fossile!

Passer d'un combustible fossile à une énergie renouvelable indigène comporte de nombreux avantages, tant pour les propriétaires que pour les artisans locaux ou l'environnement. Le programme « chauffez...

En savoir plus

28.02.2022 Installations techniques au Landeron

Aujourd'hui en avant pour la dernière étape. Pour ce joli bâtiment de 18 appartements au Landeron dans le canton de Neuchâtel, une certification au standard Minergie® est en passe de prendre forme.&nb...

En savoir plus

1er mai 2021, nouvelle loi sur l'énergie Neuchâtel

Le 1er mai 2021, outre la tradition du muguet, la nouvelle loi cantonale sur l'énergie du canton de Neuchâtel et son règlement d'exécution, entrent en vigueur. Voici les points déterminants qui son...

En savoir plus

2021, Francs Energie pour répertorier les subventions selon le lieu du bâtiment à assainir

On vous a dit qu'assainir votre bâtiment était rentable? On vous a dit qu'il existait des subventions pour y parvenir ? Mais avant de contacter un professionnel de la planification vous ne s...

En savoir plus